Hi everyone,
I’m new to AYON with Blender and running into a confusing issue when loading rigs or models.
What I do:
- Publish a rig/ model as usual.
- In a new scene, go to AYON → Load…
- Right-click the published workfileModeling→ Link Blend
What happens:
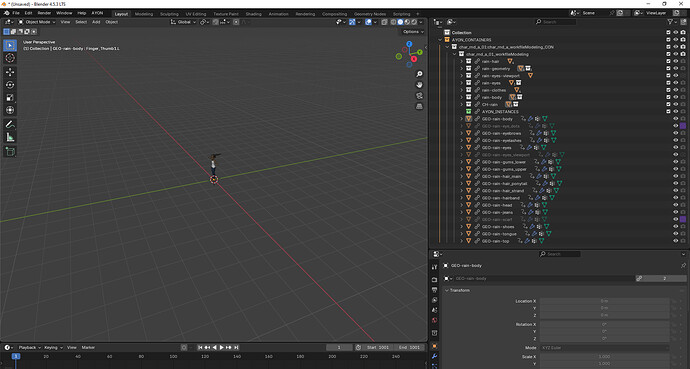
- The collection appears correctly inside AYON_CONTAINERS.
- An extra collection with the exact same name is created as a Collection Instance.
- Selecting an object in one place selects it in both (they are the same data).
- If I delete the Collection Instance, the objects get dumped into the master Scene Collection.
- If I delete the whole hierarchy, the original objects disappear too.
attaching as sc1
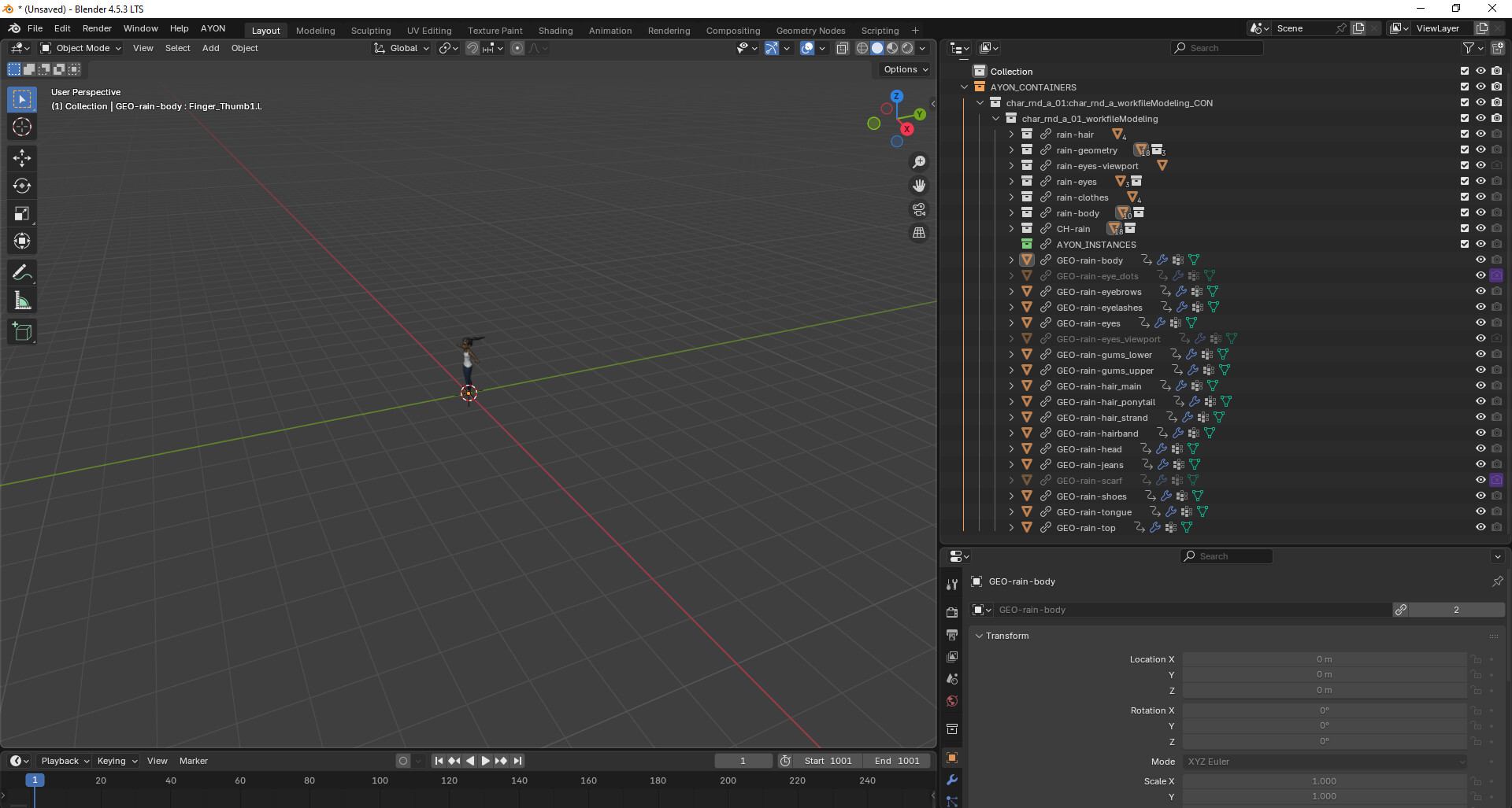
If I Right-click the published workfileModeling→ Link Blend Add overide
What happens:
- It creates a single collection but gets all geos out of the main folder as instances
attaching as sc2
can someone please explain why this is happening and if it is correct thn how is it useful

